yl6809永利(集团)有限公司官网
公司首页
关于我们
yl6809永利简介
领导分工
机构设置
联系方式
人才培养
专业建设
课程建设
实践教学
教学管理
培养方案
教学成果
实训中心
学科竞赛
学科科研
团队建设
项目平台
学术交流
科研团队
产学合作
管理制度
团队队伍
团队概况
高层次人才
人才招聘
人才招聘
招生工作
就业信息
创新创业
员工风采
公司视频
党建思政
党建工作
组织机构
思政教育
公司工会
党员发展
员工管理
组织机构
员工动态
六进公寓
团学工作
心理健康
日常管理
管理制度
风采展示
下载中心
线上艺术馆
美术馆
环设馆
视传馆
书法馆
集团首页
专题专栏
学习宣传贯彻习近平总书记考察公司重要讲话精神
深化本科公司产品改革
本科公司产品审核评估
创新创业
学思想强党性
公司首页
>>
人才招聘
>>
就业信息
>> 正文
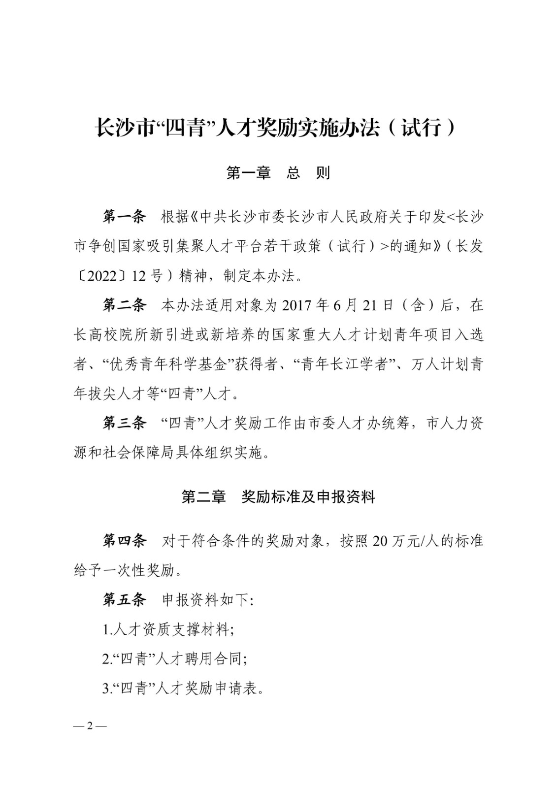
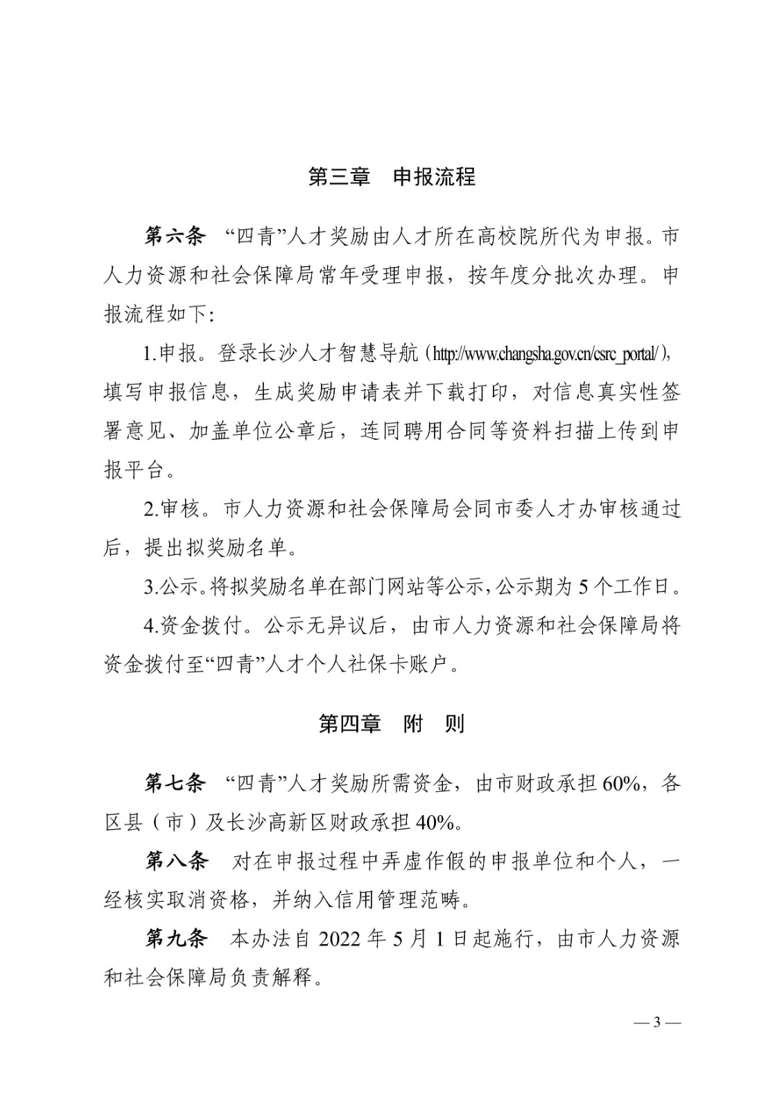
政策知多少|《长沙市“四青”人才奖励实施办法(试行)》
发布时间:2022-07-06 作者: 浏览次数: